微信扫一扫 分享朋友圈

已有 1060 人浏览分享

开启左侧

蚯蚓堆肥制作方法详解

[复制链接]
1060 3
蚯蚓堆肥制作方法详解


【导语】用蚯蚓来制作堆肥,可以有效地回收利用食物垃圾、制造有机肥料,更可以帮助孩子理解生命循环的奥秘。本文摘选自美国加州废弃物综合管理委员会编写、环境友好公益协会“垃圾观察”项目组编译的《蚯蚓指南书》。虽然原书是用于学校教学,但是对于农园、家庭的蚯蚓堆肥来说同样适用。

1.jpg
蚯蚓堆肥 (vermicomposting/worm composting)是蚯蚓(vermi是蚯蚓的拉丁文写法)把食品等有机废物转化为营养丰富的土壤的过程。蚯蚓们吸入腐烂的食物残渣,排出肥料——这对于土壤质量来说是一个极大的改善。
蚯蚓的排泄物(蚓粪)是天然的混合肥料!其中蕴含有益的微生物和丰富的营养,同时也是非常好的植物肥料。当你向你的学生解释废弃物管理学时,换一个可爱的名字吧——“蚯蚓的创造物”。
作为一名教育工作者,对学生解释各种专业名词,如自然循环、营养物质等,既要互动又要生动不枯燥的确是很有挑战性。如果你的学校里有这样一个肥料堆,你就可以通过视觉且亲自动手来教授概念。如果你的学校里有一个花园,你就可以更进一步的教授课程。但如果没有这些你该怎么办呢?答案就简单又有趣——在教室里设置一个蚯蚓箱。蚯蚓箱实际上展现的是一个小型的生态系统,这对老师来说是一个非常独特的工具,而对于学生来说也是一种有趣的学习方式。
蚯蚓箱——甜蜜小屋最最首先的,你需要一个容器!为了给蚯蚓选择一个合适的小屋,你必须考虑清楚打算用多少食物肥料和位置。盛放蚯蚓的容器尺寸有很多,从很小的鞋盒甚至到大型“地产”。对于一个教室来说,一个小型存储容器或使一个中型12加仑(大约45升)的桶刚刚好。为了回收食堂剩余食物,你需要一个更大的容器,这样在外存放。学校行政部门、食堂管理者及学校操场和土地管理者都应该为确定这个室外容器的大小,提供相关数据和建议。可能最好从小容器开始,随着情况随时变大。
可以选择做容器的材料也有很多。如果你自己做容器,容器的尺寸和外观会有更多选择。
你还可以自己装饰哦!也许你附近正好有一个回收中心,在那里,你可以买到便宜的地砖、涂料、木材和其他许多东西。废弃的木材可以很好的改造成小型容器。而零售店和五金店里免费的木板可以做容器的外部。煤渣砌块也可做成容器,只需再用一块胶合板做盖子。
塑料容器是最简易方便的了。每个商店卖的容器的类型也许不一样。在下文中,“标准容器”指12加仑(大约45升),基本上21英寸长,15英寸高,12英寸高(大约53厘米长,38厘米高,30厘米高)的容器。
无论你选择什么尺寸的容器,有几点细节是需要注意的
  • 位置!位置!位置!如果你计划把容器放在外面,那么一定要确保此地不是太冷或是太热。蚯蚓在华氏55度至77度(摄氏12.7度至25度)的时候是 高产的。在此温度范围之外的极高温或急低温都会对蚯蚓造成伤害,所以一定要在选择温度的时候认真考虑温度因素。总体来说,在冬天把容器放在教室旁的平台上是可以的。而在夏天,容器应放在阴凉处,或者放在屋内。厨房是一个不错的选择哦!切记:一定要避免阳光直晒。
  • 不要忘记留孔!用四分之一~二分之一英寸(大约0.6至 1.3厘米)的钻片在底部钻几个洞,以保障正常的空气流动。这些洞可以让容器通风、排水。这些蚯蚓们会乖乖的呆在里面,因为它们喜欢阴暗潮湿而不是干燥明亮的地方。蚯蚓堆肥是一个好氧过程,需要氧气。如果你的容器因无法通风而造成厌氧(缺氧或无氧)环境,那么就会出现恶臭问题。
  • 需要四脚。“脚”也是用来从底下容器架起来,以便确保排水和通风。小木块或塑料瓶盖子能起到很好的作用。不管用哪一种,你需要四个。把每个“脚”设置在容 器底部的每一角周边2至3英寸(大约5至7.6厘米)范围内的位置。如果你用螺丝或是钉子来固定“脚”,确定它们足够短以至于不会伤到手指。
  • 虫虫茶。在容器底部装一个底盘收集蚯蚓的液体排泄物(虫虫茶)。铝制的平底锅是很好的选择,而且在零售点和折扣店里都不贵哦。食堂托盘也很好。如果你没有托盘,可以用零售店的纸袋或是硬纸板来代替,但它们需要定期换,被换的纸袋或是硬纸板可以作为蚯蚓的养殖床。任何容器流出的虫虫茶都是有极高营养的,相信你家的植物和花园都会爱死它们了!
  • 太亮了;避免光线直射!红蚯蚓没有眼睛看不见任何东西。它们靠对光线敏感的皮肤细胞来感觉光并避开。所以容器材料一定不能是透明的。并在容器上放置盖子, 防止光线进入。这样你的蚯蚓们在表层的食物也能吃,并保持活力。如果你只能找到一个透明的容器,用深色纸包裹,防止光进入。

养殖床——很厚很舒服一天繁忙工作过后,很想一头扎进舒服的床里?是的!蚯蚓们十分同意。

2.jpg
它们需要一张舒适且安全的床。通常有许多材料可供选择。其中一种选择是有泥煤苔,可以在当地的苗圃购买,但是一定要经过过滤,否则蚯蚓们无法适应这种酸性泥炭。也可选择办公用纸,椰子纤维,或是报纸和硬纸碎屑。如果使用这些材料,你就很好的做到了再回收利用。在指南里我们会使用用手撕的报纸碎屑,因为它们没有成本而且到处都能找到。
养殖床材料要求吸水性好。蚯蚓们需要一个潮湿的环境——它们身体由75%至90%的水分构成。潮湿的养殖床会让他们感到舒服并保持身体里的水分。应该随时准备一个装满水的喷雾器,经常润湿容器,防止其变干。
找一大堆报纸,撕成1英寸(大约2.5厘米)的条,放进容器直到充满三分之二的容器。使报纸条松软,避免堆成一堆。首先加几茶杯的水,继续加水并不断搅动纸 条直至所有纸条彻底湿润,像拧过的海绵一样——水和养殖床重量之比为3:1。切记养殖床不要太湿或太干,因为这种极限环境就像是对你的小虫们下了一道逐客 令,它们将会寻找别的地方安家。养殖床也用来掩盖食品垃圾和防止臭味。轻轻摇动小床,让小虫们自由移动,空气自由流通。好了,你的蚯蚓箱已经大功告成了!
蚯蚓——红蚯蚓你可能已经注意到养蚯蚓是需要许多特殊条件的。我们将要用到一种叫做赤子爱胜蚓的蚯蚓,又叫“红蚯蚓”。 这些虫子就是最适合养在蚯蚓箱里的一类。它们生活的目的就是吃那些正在分解的有机物质。每天它们要吃掉大量的有机物质――甚至多达它们自己的体重。
可不要把这种小动物当作是“大蚯蚓(夜行蚯蚓)”。红蚯蚓和大蚯蚓是两种完全不同种类,它们需要的环境条件也不同。大蚯蚓需要在一个很大的空间里挖洞;它居住在土壤深处并通过“打地道”来疏通空气。而红蚓则生活在接近土壤表面的地方,它不需要空间挖洞。各种蚯蚓需要有自己的生存环境,否则就有可能因环境的不适应而死去。
我们建议,一个标准的蚯蚓箱应当在最开始的时候存放1英镑(大约450克)重的蚯蚓数量,即1000个红蚯蚓。当然,刚开始的时候, 你也可以放少一些蚯蚓,但这样食物的量就要相对减少。你的院子,花园或肥料堆里可能有红蚓,但可能性很小。最有保证的,你到已经使用了蚯蚓箱的朋友那儿要一些或是到当地的蚯蚓饲养户那里去买吧。
把你的蚯蚓放到你已经为它准备好的“养殖床”上,然后观察它们如何避开光线,一直钻进报纸碎屑里。5到10分钟左右它们就会从你眼前消失。如果你在和你的学生一起来完成这个蚯蚓箱,能亲眼看到这个过程他们一定会感到十分有趣的。
一个保持良好环境的蚯蚓箱应该能够为另一个蚯蚓箱的建立提供足够的蚯蚓,不过你最好等几个月。当你把蚯蚓分开时,两个箱子中的蚯蚓数量将会达到一个最佳水平。你不用担心蚯蚓会出现“人口”膨胀,因为它们有惊人的能力能够控制“人口”的增长。如果没有意外“悲剧”发生的话,你不需要为你的箱子添加蚯蚓。

3.jpg
饲养——喂喂我蚯蚓是不会挑食的,跟你每天吃的一样。它们特别青睐蔬菜、果皮、谷物、咖啡粉、咖啡渣以及任何有机物。
虽然蚯蚓嗜水果,但确保不要往箱里放太多柑桔属水果。例如,在你做大量的鲜榨橘汁后,所有剩余的橘皮就会把有毒的d-柠檬烯(柑橘类水果和其他植物中存在的天然成分)带入到蚯蚓箱中。由于d-柠檬烯随着果皮的分裂和分解而释放,从而使得箱子内d-柠檬烯的浓度甚高,所以没有必要在放入箱子前将果皮粉碎。柑橘类水果的果皮的分解速率还是比较慢的,在保持良好状态的里蚯蚓箱可以加入少量或适量的此类果皮。当你放入的橘皮开始发霉,你就可以把它存放好以备来日之需 了。
蚯蚓没有牙齿,但它们有类似鸟的胃(砂囊),可以磨碎细小的食物。通过添加磨碎的鸡蛋壳、牡蛎壳或少量含有沙砾的土壤可以加速这个过程。箱子中其他的生物,如跳虫和霉菌通过初步分解食物残余来协助蚯蚓。有些纤维性更强的食物需要更长的时间分解,例如椰菜茎、胡萝卜和土豆皮。有的人喜欢先将食物残渣煮成浓汤,这样可以使蚯蚓分解更快,也分解更多的食物。一个标准的蚯蚓箱中的蚯蚓可以一天吃掉一英镑(大约450克)的食物残余。
与大家所想的不同的是,蚯蚓并不是素食主义者。你给它们肉,它们也会吃。但我们建议你不要给它们肉类、奶制品或是油腻的食物,因为它们腐烂时的产生强烈气味会招来老鼠 等不速之客,而它们也可能给你和你的花园带来疾病。要小心,你的蚯蚓最后可能把骨头上的肉吃得精光,在你把食品垃圾埋在蚯蚓箱里和收蚓粪的时候,骨头的尖 角就会刺伤你的手。
4.jpg
将下面的物品放在蚯蚓箱中
  • 粉碎的纸制品
  • 水果和蔬菜的残渣
  • 谷物、豆类或面包(不加牛油、黄油和蛋黄酱)
  • 鸡蛋壳
  • 落叶
  • 茶叶包
  • 咖啡粉和咖啡渣
  • 草地里的杂草

不要将下面的物品放在蚯蚓箱中
  • 肉制品
  • 奶制品
  • 油产品

不要刚把蚯蚓安置在新家后就立即开始喂它们。给它们几天去适应箱子中的环境。待适应期过后,它们的胃口会大增。同时,你需要用一个容器(如酸奶油瓶或装黄油的杯子等)来储存未来喂蚯蚓用的食物。(不过,你要是有哮喘或是过敏症状,就应该给它们马上喂食而无需储存食物,因为霉菌的孢子会对你有影响。)
将食物埋于至少一英寸(大约2.5厘米)之下以防止腐臭的味道和“不速之客”。只要拿起养殖床的一部分,添上食物,再把养殖床放回原处就可以了。
收获——收获回报你的蚯蚓正忙着进食,容器里的东西看上去更像是泥土而不是报纸屑。你就是已有堆肥了!因为不必立即收获,所以你可以按照你的计划表安排一个收获的时间。而收获所需要的时间是取决于你选择的方式:
锥形收成法:如果你不介意把手弄脏的话,这是一个对学生来说很棒的收成方法。找到一个工作区域,最好是户外的有荫的区域,找一个中等适宜的温度时,铺上块防水布或者是一大块塑料。小心地将容器里的东西清空,包括蚯蚓和所有其他的东西,倒在平面工作区域里。将这堆分离并堆成六英寸(大约15厘米)至今的锥形堆。给蚯蚓足够长的时间为去远离光线向下钻洞。他们完成这个之后,仔细地从每堆里筛选出堆肥,每次大概一掌数量,直到剩下的都是蚯蚓为止。此时已收获的堆肥可以被转放入一个分开的储存容器,你的蚯蚓们就可以回到有崭新的养殖床的家中了。
移动收成法:这是一个手工的方法,是为那些想快速收获或不想一次性收获的人设计的。打开容器轻轻地将堆肥推到一边。在现在半满的容器中安置好一个新的养殖床。从这时候开始,停止在堆肥的一侧放置食物,开始在新的养殖床区域喂食。蚯蚓们喜欢你的食物残渣,所以这对他们来说是完美的引诱物。一旦大部分的蚯蚓都到了新布置的养殖床区域,你就可以清除堆肥了。在此时,你可以给容器里的空的区域加更多的养殖床。你可以在持续不断的基础上交替你收获的方位。
铲子收成法:对于那些一次只需要少量堆肥的人来说这是一个完美的方法。打开你的容器,让光透过养殖床和蚓粪,以此来推动蚯蚓向下钻洞。小幅度搅动表面也会促使他们下潜。大约十分钟后,铲掉表面一层堆肥。在你移除掉的堆肥里应该只有极少量的蚯蚓,或甚至根本没有。如果你仍需要更多堆肥,继续让盖子打开,并等上十分钟再次移除表面堆肥。
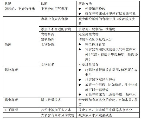
警告:蚯蚓堆肥并不是一门精确的科学。尽管红蚯蚓是小型生物,他们需要你的关心照顾,但成功真正是建立在一件事的基础上——观察!每个箱子之间都有很多可变的事物和条件,所以花一些时间去了解你的工程进度如何。正确制作和维护一个蚯蚓箱并不只有一个正确的方法。用上你自己的判断和常识。下面的“问题诊断”部分列出了你可能会遇到的问题和你想尝试的解决方法。
问题诊断——蚯蚓医生问题诊断是建立在实验基础上的,所以在试图解决问题时,对容器的了解是十分有帮助的。如果一个问题确实发生了,并且你认为你已经找到了解决方法,不要停下。继续对你的工程进行每日检查,直到你看见——或者,在很多情况下,闻见——改进。你可能会遇见下列这些常见问题。
5.jpg
记住与学校土地管理人员保持联系。让他们知道你有一个蚯蚓箱,并请求他们提前通知你可能会喷洒杀虫剂的时间,无论是室内还是室外。如果喷洒是针对蚂蚁的或是其他原因,提前搬走你的容器以免蚯蚓惨死。
在假期时把容器带回家,除非你打算至少几周就去教室里喂食。
推荐阅读:点击下载《蚯蚓指南书》全文

举报 使用道具

回复

评论 3

爱力 爱力  管理员  发表于 2013-3-17 14:50:27 | 显示全部楼层
照片显示的土壤质地真是非常肥沃!

举报 使用道具

回复 支持 反对
清凉风 清凉风  超级版主  发表于 2013-3-18 16:57:30 | 显示全部楼层
非常实用的好方法,有机会试试家园的菜地里。

举报 使用道具

回复 支持 反对
大气 大气  版主  发表于 2013-3-28 22:20:50 | 显示全部楼层
挺好的方法!感谢分享!

举报 使用道具

回复 支持 反对
您需要登录后才可以回帖 登录 | 注册

本版积分规则

0

关注

0

粉丝

136

主题
  • 联系我们
  • 邮箱:1000000#qq.com(请把#改成@)
  • 电话:0000-000000
  • QQ客服 1000000
  • 工作时间:周一至周五(早上9点至下午5点)
  • 微信公众平台

  • 扫描访问手机版

Archiver|手机版|生命禅院第二家园

GMT+8, 2026-3-6 22:22 , Processed in 0.067523 second(s), 27 queries .

Powered by Discuz! X3.5

© 2001-2020 Discuz Team.